条形码打印常见问题处理
一、打印过程中打印效果不清晰,常见原因有2种
1、打印深度设置不合适
不同的耗材,打印时需设置的打印深度不同,当设置的打印深度值过低时,会导致打印内容不清或黑度不够。调节打印深度,操作步骤:在标签编辑软件里,点击
,然后点击“属性”按钮。

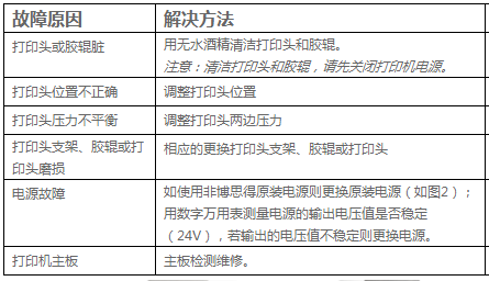
2、打印机硬件故障
常见硬件故障排除方法请见下表:

二、点击打印后,机器没任何反应
1、打印机驱动安装错误
请检查打印机驱动是否安装,若安装了多个驱动,还需确保软件中选择的驱动为正确的那一个。
注意:点击打印后,若屏幕右下角任务栏出现打印机图标并马上消失,且打印机没有任何反应,这也可能是驱动安装有问题,请尝试重新安装打印机驱动。
2、打印机连接问题
检查数据线和电源线的连接是否正确,打印机电源是否开启。
3、驱动状态错误,检查打印机驱动状态
①.点击电脑的“开始”菜单,选择“设备和打印机”,进入“设备和打印机”界面(图1)。

②右键单击已安装的打印机图标,选择“查看现在打印什么”,将出现打印任务对话框,若该对话框状态显示为“脱机使用打印”(下图),则表示该驱动暂时不能用于打印。
解决方法:点击“打印机”菜单栏,去掉勾选“脱机使用打印机“可手动将该驱动激活。

③若驱动状态正常,但打印任务状态显示为“错误-正在打印”(如下图),则很可能为驱动端口不正确所致。
解决方法:从Postek官网下载中心下载“Postek打印机USB端口识别工具,根据工具提示检查端口是否正确。

三、打印过程出现跳纸
情况描述:打印过程中出现跳纸(指连续打印时内容不连续,中间出现空白行的现象),常见原因有以下3种:
1、打印前未进行“纸张探测器校准”
当出现跳纸的情况,可进行纸张探测器校准,步骤如下:按住“校准”键不放,当三个灯同时闪烁时和纸张出纸时候放开手,打印机会自动出一段20cm长的空白标签。走纸结束后再接连短按几次打印机“开始”键,若每次标签走纸量相同,代表打印机已正常测纸,测纸结束。若每次按键走纸量不同,请继续参考下面第2点进行排除:
2、检查条码纸是属于热敏还是热转印规格
条码纸有分热敏和热转印质量的,所以在打印软件前要提前设置好打印方式,打开文档,点击打印—属性(或者设置),根据使用的驱动和条码纸区别参考以下图片的方法设置,点击确定后即可打印;

3、DIP开关功能介绍
默认状态下,所有的DIP开关都处于“OFF”状态。DIP开关在条码打印机的后方有许多开关的控件,以下详细说明下DIP开关的作用。
DIP开关1-设置打印方式。ON:热敏;OFF:热转印。
DIP开关2-设置撕纸模式。ON:开启;OFF:关闭。
DIP开关3-设置切刀模式。ON:开启;OFF:关闭。
DIP开关4-设置剥纸模式。ON:开启;OFF:关闭。
DIP开关5-设置纸张探测方式。ON:穿透式;OFF:反射式。
DIP开关6-设置DHCP。ON:开启;OFF:关闭。
DIP开关7&8-设置串口波特率。各种情况下的波特率为:
开关1也会影响使用条码纸的控制。
- 没有了
- 没有了